
Бүтээгдэхүүний дэлгэрэнгүй танилцуулга
SUS304 Servo Motor автомат дугуй лонхны шошголох машин PLC хяналт
Програм
Энэхүү серво моторт автомат боодлын шошгоны машин нь хүнс, хими, эм зүй, гоо сайхан, бичиг хэрэг, CD диск, хайрцаг, хайрцаг, төрөл бүрийн тос данх гэх мэт бүх төрлийн хавтгай объектуудад ашиглах боломжтой.

Онцлог шинж чанарууд
| Үйл ажиллагаа | PLC хяналтын систем нь шошгоны машиныг ажиллуулахад хялбар болгодог |
| Материал | Шошголох машины үндсэн хэсэг нь SUS304 зэвэрдэггүй гангаар хийгдсэн |
| Тохиргоо | Манай шошгоны машинууд нь сайн мэддэг Япон, Герман, Америк, Солонгос эсвэл Тайванийн брэндүүдийг ашигладаг |
| Уян хатан байдал | Үйлчлүүлэгч принтер болон кодын машин нэмж сонгох боломжтой. converyer-тэй холбогдох боломжтой эсэхийг сонгож болно. |
Техникийн үзүүлэлтүүд

| Нэр | автомат боодлын шошгоны машин |
| Шошгоны хурд | 60-300ш / мин |
| Объектын өндөр | 25-95 мм |
| Объектын зузаан | 12-25 мм |
| Шошгоны өндөр | 20-90 мм |
| Шошгын урт | 25-80мм |
| Диаметр дотор шошгоны галзуу | 76мм |
| Гаднах диаметр бүхий шошгоны галзуу | 350мм |
| Шошгоны нарийвчлал | ± 0.5мм |
| Цахилгаан хангамж | 220V 50 / 60HZ 2KW |
| Хэвлэгчийн хийн хэрэглээ | 5кг / м2 (кодлох машин нэмбэл) |
| Шошголох машины хэмжээ | 2500 (L) × 1250 (W) × 1750 (H) мм |
| Шошголох машины жин | 150кг |
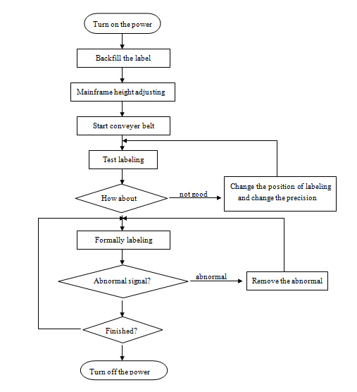
Үйл ажиллагааны урсгалын график

Цахилгааны схем

Дэлгэрэнгүй мэдээллийг харуулав

Сав баглаа боодол, хүргэлт

· Боомт: Шанхай
· Сав баглаа боодлын дэлгэрэнгүй: модон хайрцаг экспортлох сав баглаа боодол
· Хүргэлтийн дэлгэрэнгүй: Ихэвчлэн төлбөрийг хүлээн авснаас хойш 12-15 хоногийн дараа
Бидэнд итгээрэй, ВКПАК , Таны сайн сонголт! Таны хүсэлтэд хурдан хариу өгөх болно!
Бидний үйлчилгээ
1. Шошгоны тусгай шаардлагын дагуу танд мэргэжлийн шошгоны сулюцыг санал болгож байна.
2. Захиалга хийсний дараа танд өндөр чанарын шошгоны машин нийлүүлнэ.
3. Таны хэрэгцээнд нийцүүлэн хүргэх хугацааг богино болгохыг хичээ.
4. Манай машиныг хүлээн авсны дараа танд насан туршийн үнэгүй техникийн дэмжлэг үзүүлэх.
Түгээмэл асуултууд
1. Танд ямар төрлийн шошгоны машин байдаг вэ?
Эрхэм үйлчлүүлэгч ээ, бид дугуй сав, хавтгай гадаргуутай автомат ба хагас автомат шошголох машинтай. Зарим загвар нь нэг шошгонд, бусад нь хоёр шошгонд зориулагдсан байдаг. Мөн бид таны тухайн шошгоны нөхцөл байдлын дагуу машиныг бүтээх боломжтой.
Тиймээс pls бидэнд танай шошгоны шаардлагыг үнэгүй илгээхэд бид танд сэтгэл ханамжтай шошгоны шийдлийг өгөх болно.
2. Огноо, дугаарыг хэвлэх кодчилох машиныг ашиглаж болох уу?
Тийм ээ, та үсэг, хүссэн дугаараа хэвлэхийн тулд кодлох машин нэмж оруулах боломжтой.
Энэ нь халуун тамга бөгөөд хамгийн ихдээ гурван мөр хэвлэх боломжтой.
3. Тохиромжтой загварыг шалгахын тулд бид ямар мэдээлэл өгөх ёстой вэ?
Pls нь таны сав, шошгоны зураг, мөн сав, шошгоны хэмжээг бидэнд илгээдэг.
Pls мөн боломжтой бол ямар төрлийн шошго хэрэглэдэг талаар бидэнд хэлээрэй. (Exampe, өөрөө наалддаг, цавуу, халуун цавуу гэх мэт шошго нь өнхрөх эсвэл хэсэг хэсгээр хийгдсэн эсэхээс үл хамааран.) Дараа нь бид танд тохиромжтой загварыг шалгах боломжийг олгоно.
Шошго: аж үйлдвэрийн шошголох машин, шилэн лонх шошголох машин









